| 索 引 号 | 12620300013909387L/2025-00042 | 分 类 | 政策文件 | ||
| 发布机构 | 发文日期 | 2025-08-26 | |||
| 标 题 | 甘肃省人民政府办公厅关于印发“高效办成一件事”2025年度第二批重点事项清单的通知 | ||||
| 文 号 | 时 效 | ||||
甘政办发〔2025〕57号
各市、自治州人民政府,甘肃矿区办事处,兰州新区管委会,省政府各部门,中央在甘各单位:
《甘肃省“高效办成一件事”2025年度第二批重点事项清单》已经省政府同意,现印发给你们,请结合实际认真组织实施。
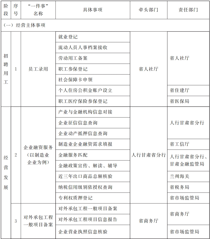
附件:甘肃省“高效办成一件事”2025年度第二批重点事项清单
甘肃省人民政府办公厅
2025年8月9日
(此件公开发布)
附件
甘肃省“高效办成一件事”
2025年度第二批重点事项清单



甘肃省人民政府办公厅关于印发“高效办成一件事”2025年度第二批重点事项清单的通知.PDF